欢迎光临,东莞市锋鑫数控机床有限公司官网 中文 English 收藏本站 在线留言 联系我们

专注研发、生产多头刀库雕铣机,玻璃磨边机,高光机,雕刻机,批花机等数控机床

拥有的数控机床制造技术,有高素质的研发和设计团队

logo 全国服务热线:
0769-81001777
服务支持 Support
  • 服务支持
  • 东莞市锋鑫数控机床有限公司

    东莞市锋鑫数控机床有限公司
    电话:0769-81001777
    邮件:fxshukong168@126.com
    网址:www.fxcnc.cn
    地址:东莞市塘厦镇桥陇桥情路52号101厂房


首页 >服务支持 >服务支持

小长假设备保养注意事项

发布时间:2019-08-23

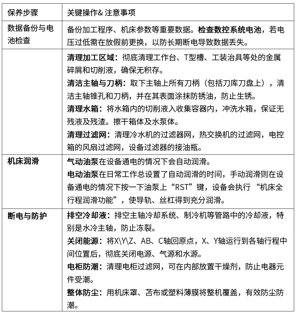
为保证精雕机在假期后运行正常,迅速恢复生产,假期前须做好设备停机保养工作。

停机前的保养准备

在放假前,你需要对精雕机进行一次全面的清洁、润滑和防护,具体步骤如下:

22222.jpg

节后开机前的检查

假期结束后,不要急于投入生产,先按以下步骤检查和预热设备:
33333.jpg